【資訊】PS4 PS5手把 藍牙配對方式

前言

PS4手把 以及 PS5手把,他們本身就有藍牙功能,用於 PS4主機 以及 PS5主機 都是用藍牙連接的,而 後續 Windows系統就開始支援 PS4手把,而後續 蘋果系統 還有安卓系統也跟進了 支援 PS4手把,到現在 PS5手把 也有支援。
而 SONY 他們自己做的官網其實也有教怎麼配對(如何在PC電腦、Mac、Android及iOS上使用DUALSHOCK 4無線控制器)

配對方式

MacOS

打開 系統設定> 藍牙

先按住 Share鍵(觸控板左邊的按鍵),再按住 PS鍵,直到燈號快速閃爍

影片畫面是 燈號快速閃爍,藍牙搜尋會跳出 DUALSHOCK 4 Wireless Controller

點連線,手把燈號恆亮 代表連線成功。

PS5手把,一樣的配對方式,先按住 Share鍵(觸控板左邊的按鍵),再按住 PS鍵,直到燈號快速閃爍

可以看到 影片裡面,手把的燈號是快速閃爍的,藍牙搜尋會跳出 DualSense Wireless Controller

點連線,手把燈號就會恆亮 配對上。

iPadOS

點 設定(齒輪鍵)> 藍牙

PS4手把 先按住 Share鍵(觸控板左邊的按鍵),再按住 PS鍵,直到燈號快速閃爍

可以看到 影片裡面,手把的燈號是快速閃爍的,藍牙搜尋會跳出 DUALSHOCK 4 Wireless Controller

點連線,手把燈號恆亮 代表 PS4手把 有跟 iPad連接上

PS5手把,一樣的配對方式 先按住 Share鍵(觸控板左邊的按鍵),再按住 PS鍵,直到燈號快速閃爍

可以看到 影片裡面,手把的燈號是快速閃爍的,藍牙搜尋會跳出 DualSense Wireless Controller

手把恆亮,代表 手把跟 iPad有連接上了。

iOS(iPhone)

iPhone 打開 設定(齒輪鍵) > 藍牙

都是同樣的指法;先按住 Share鍵(觸控板左邊的按鍵),再按住 PS鍵,直到燈號快速閃爍

影片畫面是 燈號快速閃爍,藍牙搜尋會跳出 DUALSHOCK 4 Wireless Controller

點連線,手把燈號恆亮 代表 PS4手把 有跟 iPhone 連接上

PS5手把 同樣的指法; 先按住 Share鍵(觸控板左邊的按鍵),再按住 PS鍵,直到燈號快速閃爍

可以看到 影片裡面,手把的燈號是快速閃爍的,藍牙搜尋會跳出 DualSense Wireless Controller

手把恆亮,代表 手把跟 iPhone 有連接上了。

Android(安卓)

不管是 安卓平板 或 安卓手機 或者是 電視盒(安卓系統的) 還有 智慧電視(現今都是電視都是安卓系統),都是 點設定(齒輪鍵) > 藍牙

都是同樣的指法;先按住 Share鍵(觸控板左邊的按鍵),再按住 PS鍵,直到燈號快速閃爍

影片畫面是 燈號快速閃爍,藍牙搜尋會跳出 DUALSHOCK 4 Wireless Controller

點連線,手把燈號恆亮 代表 PS4手把 有跟 安卓平板 連接上

PS5手把一樣的配對方式 先按住 Share鍵(觸控板左邊的按鍵),再按住 PS鍵,直到燈號快速閃爍

可以看到 影片裡面,手把的燈號是快速閃爍的,藍牙搜尋會跳出 DualSense Wireless Controller

手把恆亮,代表 手把跟 安卓平板 有連接上了。

Windows

基本上 你是 Windows系統,一定要注意 要有藍牙 才能夠藍牙配對,沒有藍牙 就買一顆藍牙接收器

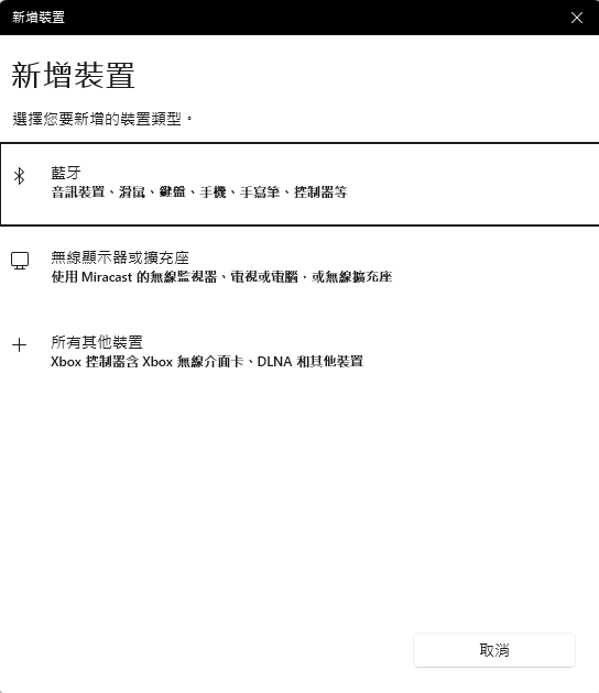
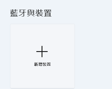
打開 設定>藍牙與裝置 > 新增裝置 > 藍牙

都是同樣的指法;先按住 Share鍵(觸控板左邊的按鍵),再按住 PS鍵,直到燈號快速閃爍

影片畫面是 燈號快速閃爍,藍牙搜尋會跳出 DUALSHOCK 4 Wireless Controller

點連線,手把燈號恆亮 代表 PS4手把 有跟 電腦 連接上

PS5手把一樣的配對方式 先按住 Share鍵(觸控板左邊的按鍵),再按住 PS鍵,直到燈號快速閃爍

可以看到 影片裡面,手把的燈號是快速閃爍的,藍牙搜尋會跳出 DualSense Wireless Controller

手把恆亮,代表 手把跟 電腦 有連接上了。

總結

PS4 PS5手把的 指法都相同,所以 不管是用哪個設備 要藍芽連接都是一樣的方式。
指法就是 先按住Share鍵(觸控板左邊的按鍵) 再按住 PS鍵,兩個按鍵都不要放開,等到 燈號有快速閃爍再放開 就可以了。


已發佈

分類:

作者:

留言

發佈留言

發佈留言必須填寫的電子郵件地址不會公開。 必填欄位標示為 *